Accuracy Debug Tool
The model conversion toolchain will quantize the calibration of the model based on the calibration samples you provide and guarantee efficient deployment of the model on the Horizon computing platform.
In the process of model conversion, accuracy loss is inevitably introduced due to the quantization process from floating point to fixed point. Usually, the main reasons for accuracy loss may be the following:
-
A part of the nodes in the model is more sensitive to quantizationwill introduce larger errors, i.e., sensitive node quantization problem.
-
The error cumulation of each node in the model leads to a large calibration error in the model as a whole, which mainly contains: error cumulation caused by weight quantization, error cumulation caused by activation quantization and error cumulation caused by full quantization.
In this case, Horizon provides the accuracy debug tool to help you locate accuracy problems in the model quantization process on your own.
The tool can help you to analyze the node-granularity quantization error of the calibration model, and finally help you to quickly locate the nodes with accuracy anomalies.
The accuracy debug tool provides a variety of analysis functions for you to use, such as:
- Get the node quantization sensitivity.
- Get the cumulative error curve of the model.
- Get the data distribution of the specified node.
- Get the box plot of data distribution between input data channels of a specified node, etc.
Quickstart
There are several steps to use the accuracy debug tool as follows:
-
Configure the parameter debug_mode: "dump_calibration_data" in the model_parameters group in yaml to save the calibration data.
-
Import the debug module and load the calibration model and data.
-
Analyze the models with significant accuracy loss through the API or command line provided by the accuracy debug tool.
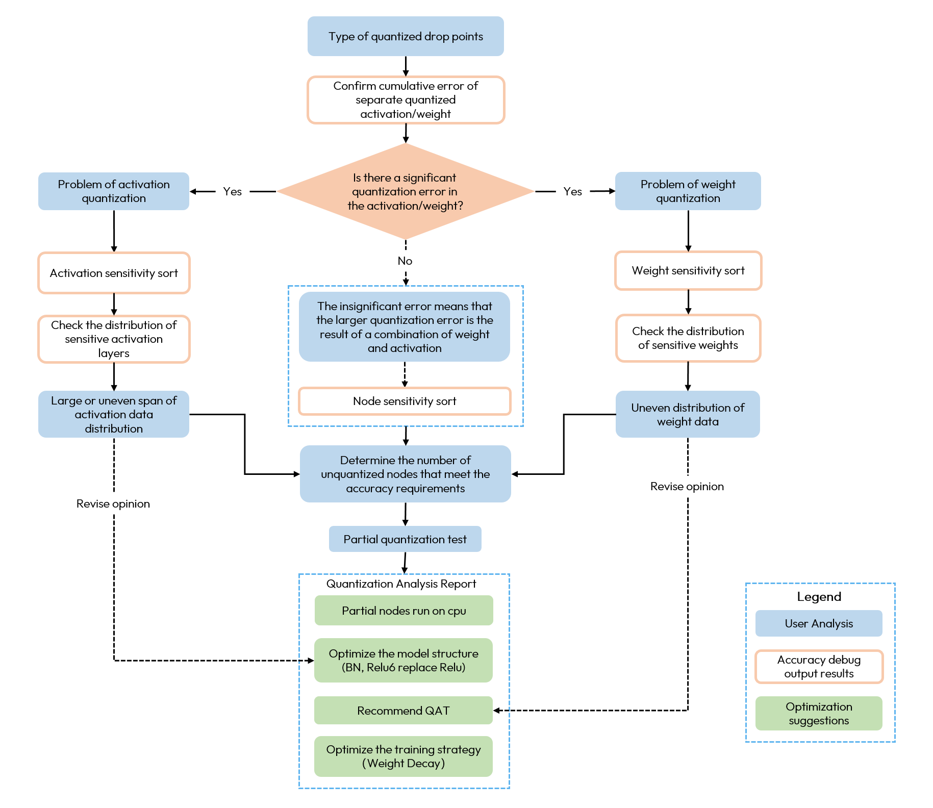
The overall process is shown as the follow:

Calibration Models and Data Storage
First you need to configure debug_mode: "dump_calibration_data" in the yaml file to enable the accuracy debug function.
Save the calibration data (calibration_data), and the related calibration model(calibrated_model.onnx) is saved in a constant state. In which:
- Calibration data (calibration_data): In the calibration phase, the model obtains the quantization parameters of each quantized node by forward inference on these data, including: scale and threshold.
- Calibration model (calibrated_model.onnx): the quantization parameters of each quantized node calculated in the calibration phase are saved in the calibration node to obtain the calibration model.
Note
What is the difference between the calibration data saved here and the calibration data generated by 02_preprocess.sh?
In toolchain, 02_preprocess.sh gets the same calibration data as the one saved here, both in .npy format, which can be used directly in the debug tool to test the model accuracy. Note that you need to make sure that the folder structure of the calibration data from 02_preprocess.sh is the same as the folder structure of the calibration data saved here before feeding it into the debug tool.
Note
Calibration model (calibrated_model.onnx) interpretation
The calibration model is an intermediate product obtained by the model conversion toolchain by taking the floating point model after structural optimization, calculating the quantization parameters corresponding to each node from the calibration data and saving them in the calibration node.
The main feature of the calibration model is that the model contains calibration nodes with the node type HzCalibration.
These calibration nodes are divided into two main categories: activation calibration nodes and weight calibration nodes .
The input of activation calibration node is the output of the previous node of the current node, and the input data is quantized and inverse quantized based on the quantization parameters (scales and thresholds) saved in the current activation calibration node and then output.
The input of weight calibration node is the original floating point weights of the model, and the input original floating point weights are quantized and inverse quantized based on the quantization parameters (scales and thresholds) saved in the current weight calibration node and then output.
In addition to the above calibration nodes, other nodes in the calibration model are called general nodes by the accuracy debug tool. The types of general nodes are: Conv, Mul, Add, etc.

The folder structure of calibration_data is as follows:
|--calibration_data : calibration data
|----input.1 : folder named input node of the model and save the corresponding input data
|--------0.npy
|--------1.npy
|-------- ...
|----input.2 : for multi-input models multiple folders will be saved
|--------0.npy
|--------1.npy
|-------- ...
Accuracy Debug Module Import and Usage
Next, you need to import the debug module into your code and get the quantization sensitivity of nodes (by default, the cosine similarity of the model output is used) via the get_sensitivity_of_nodes interface.
A detailed description of the parameters of get_sensitivity_of_nodes can be found in get_sensitivity_of_nodes section.
# Import the debug module
import hmct.quantizer.debugger as dbg
# Import the log module
import logging
# If verbose=True, you need to set the log level to INFO first.
logging.getLogger().setLevel(logging.INFO)
# Get node quantization sensitivity
node_message = dbg.get_sensitivity_of_nodes(
model_or_file='./calibrated_model.onnx',
metrics=['cosine-similarity', 'mse'],
calibrated_data='./calibration_data/',
output_node=None,
node_type='node',
data_num=None,
verbose=True,
interested_nodes=None)
Analysis Result Display
The following is the result when verbose=True is printed:
=================node sensitivity=================
node cosine-similarity mse
---------------------------------------------------
Conv_60 0.77795 68.02103
Conv_48 0.78428 64.36318
Conv_82 0.80394 61.09268
Conv_94 0.80499 65.05224
Conv_42 0.83787 49.4949
Conv_88 0.84614 49.81132
Conv_54 0.86602 41.69972
Conv_71 0.87148 39.96296
Conv_65 0.87495 40.45997
Conv_25 0.89214 34.30351
Conv_20 0.89829 32.35053
Conv_77 0.89916 31.9907
Conv_14 0.90058 32.40179
Conv_9 0.90107 34.08191
Conv_37 0.91162 28.21194
Conv_31 0.91637 28.79291
In addition, the API will return the node quantization sensitivity information to you in the form of a dictionary (Dict) for subsequent analysis.
Out:
{'Conv_60': {'cosine-similarity': 0.77795, 'mse': 68.02103},
'Conv_48': {'cosine-similarity': 0.78428, 'mse': 64.36318},
'Conv_82': {'cosine-similarity': 0.80394, 'mse': 61.09268},
'Conv_94': {'cosine-similarity': 0.80499, 'mse': 65.05224},
'Conv_42': {'cosine-similarity': 0.83787, 'mse': 49.4949},
'Conv_88': {'cosine-similarity': 0.84614, 'mse': 49.81132},
'Conv_54': {'cosine-similarity': 0.86602, 'mse': 41.69972},
'Conv_71': {'cosine-similarity': 0.87148, 'mse': 39.96296},
'Conv_65': {'cosine-similarity': 0.87495, 'mse': 40.45997},
'Conv_25': {'cosine-similarity': 0.89214, 'mse': 34.30351},
'Conv_20': {'cosine-similarity': 0.89829, 'mse': 32.35053},
'Conv_77': {'cosine-similarity': 0.89916, 'mse': 31.9907},
'Conv_14': {'cosine-similarity': 0.90058, 'mse': 32.40179},
'Conv_9': {'cosine-similarity': 0.90107, 'mse': 34.08191},
'Conv_37': {'cosine-similarity': 0.91162, 'mse': 28.21194},
'Conv_31': {'cosine-similarity': 0.91637, 'mse': 28.79291}}
For more functions, see Function Description section.
For customer convenience, the accuracy debug tool can also be used via the command line, which can be viewed via hmct-debugger -h/--help the subcommands corresponding to each function.
The detailed parameters and usage of each subcommand can be found in the Function Description section.
Function Description
get_sensitivity_of_nodes
Function: Get the node quantization sensitivity.
Command line format:
hmct-debugger get-sensitivity-of-nodes MODEL_OR_FILE CALIBRATION_DATA --other options
The parameters can be viewed via hmct-debugger get-sensitivity-of-nodes -h/--help.
Parameters:
| Parameter | Abbr for Command Line Paramters | Description | Required/Optional |
|---|
model_or_file | Fixed parameter | PURPOSE: Specify the calibration model. RANGE: None. DEFAULT VALUE: None. DESCRIPTIONS: Required, specify the calibration model to be analyzed. | Required |
metrics | -m | PURPOSE: The measure of node quantification sensitivity. RANGE: 'cosine-similarity' , 'mse' , 'mae' , 'mre' , 'sqnr' , 'chebyshev' . DEFAULT VALUE: 'cosine-similarity'. DESCRIPTIONS: Specify how the node quantization sensitivity is calculated, and this parameter can be a List, i.e., calculating the quantized sensitivities in a variety of ways. However, the output is sorted by the calculation of the first position in the list only, and the higher the ranking indicates that the error introduced by quantifying that node is greater. | Optional |
calibrated_data | Fixed parameter | PURPOSE: Specify the calibration data. RANGE: None. DEFAULT VALUE: None. DESCRIPTIONS: Required, specify the calibration data needed for the analysis. | Required |
output_node | -o | PURPOSE: Specify the output node. RANGE: General nodes with corresponding calibration nodes in the calibration model. DEFAULT VALUE: None. DESCRIPTIONS: This parameter allows you to specify intermediate nodes as output and calculate the node quantization sensitivity. If the default parameter None is kept, the accuracy debug tool will obtain the final output of the model and calculate the quantization sensitivity of the nodes on this basis. | Optional |
node_type | -n | PURPOSE: The node type. RANGE: 'node' , 'weight' , 'activation'. DEFAULT VALUE: 'node'. DESCRIPTIONS: The types of nodes that need to calculate the quantization sensitivity, including: node (general node), weight (weight calibration node), activation (activation calibration node). | Optional |
data_num | -d | PURPOSE: The amount of data needed to calculate the quantized sensitivities. RANGE: Greater than 0, less than or equal to the total number of data in calibration_data. DEFAULT VALUE: 1. DESCRIPTIONS: Set the amount of data needed to calculate the node quantization sensitivity. The default is 1, in which case the tool will use the first single data in the calibration_data set for the calculation. The minimum setting is 1 and the maximum is the amount of data in calibration_data. | Optional |
verbose | -v | PURPOSE: Select whether to print the information to the terminal. RANGE: True , False. DEFAULT VALUE: False. DESCRIPTIONS: If set to True, the quantization sensitivity information will be printed to the terminal. If the metrics contain multiple metrics, they will be sorted by first. | Optional |
interested_nodes | -i | PURPOSE: Set the node of interest. RANGE: All nodes in the calibration model. DEFAULT VALUE: None. DESCRIPTIONS: If specified, only the quantization sensitivity of the node will be obtained, and the rest of the nodes will not be obtained. Also, if this parameter is specified, the node type specified by node_type will be ignored. That is, this parameter has a higher priority than node_type. If the default parameter None is kept, the quantization sensitivity of all quantizable nodes in the model is calculated. | Optional |
save_dir | -s | PURPOSE: The save path. RANGE: None. DEFAULT VALUE: None. DESCRIPTIONS: Optional, specify the path to save the analysis results. | Optional |
API Usage:
# Import the debug module
import hmct.quantizer.debugger as dbg
# Import the log module
import logging
# If verbose=True, you need to set the log level to INFO first.
logging.getLogger().setLevel(logging.INFO)
# Obtain node quantization sensitivity
node_message = dbg.get_sensitivity_of_nodes(
model_or_file='./calibrated_model.onnx',
metrics=['cosine-similarity', 'mse'],
calibrated_data='./calibration_data/',
output_node=None,
node_type='node',
data_num=None,
verbose=True,
interested_nodes=None)
Command Line Usage:
hmct-debugger get-sensitivity-of-nodes calibrated_model.onnx calibration_data -m ['cosine-similarity','mse'] -v True
Analysis results display:
Description: First you set the node types that need to calculate the sensitivity by node_type, then the tool obtains all the nodes in the calibration model that match node_type and gets the quantization sensitivity of these nodes.
When verbose is set to True, the tool sorts the node quantization sensitivity and prints it in the terminal.
The higher the sort, the greater the quantization error introduced by the node quantization. Also for different node_types, the tool will display different node quantization sensitivity information.
When verbose=True and node_type='node', the following results are printed:
=================node sensitivity=================
node cosine-similarity mse
---------------------------------------------------
Conv_60 0.77795 68.02103
Conv_48 0.78428 64.36318
Conv_82 0.80394 61.09268
Conv_94 0.80499 65.05224
Conv_42 0.83787 49.4949
Conv_88 0.84614 49.81132
Conv_54 0.86602 41.69972
Conv_71 0.87148 39.96296
Conv_65 0.87495 40.45997
Conv_25 0.89214 34.30351
Conv_20 0.89829 32.35053
Conv_77 0.89916 31.9907
Conv_14 0.90058 32.40179
Conv_9 0.90107 34.08191
Conv_37 0.91162 28.21194
Conv_31 0.91637 28.79291
Where,
- node: The node name.
- cosine-similarity, mse: Quantized sensitivity values of each node.
When verbose=True and node_type='weight', the following results are printed:
====================================node sensitivity====================================
weight node cosine-similarity mse
-----------------------------------------------------------------------------------------
471_HzCalibration Conv_2 0.99978 0.07519
480_HzCalibration Conv_7 0.99986 0.04823
609_HzCalibration Conv_88 0.99997 0.01145
573_HzCalibration Conv_65 0.99997 0.00984
474_HzCalibration Conv_4 0.99997 0.00963
468_HzCalibration Conv_0 0.99997 0.0091
612_HzCalibration Conv_90 0.99997 0.00871
585_HzCalibration Conv_73 0.99997 0.0095
483_HzCalibration Conv_9 0.99998 0.00818
600_HzCalibration Conv_82 0.99998 0.00717
582_HzCalibration Conv_71 0.99998 0.00659
603_HzCalibration Conv_84 0.99998 0.00614
591_HzCalibration Conv_77 0.99998 0.00558
489_HzCalibration Conv_12 0.99998 0.00515
564_HzCalibration Conv_60 0.99999 0.00495
618_HzCalibration Conv_94 0.99999 0.00498
543_HzCalibration Conv_46 0.99999 0.00502
552_HzCalibration Conv_52 0.99999 0.00501
594_HzCalibration Conv_78 0.99999 0.00451
555_HzCalibration Conv_54 0.99999 0.00452
...99classifier.1.weight_conv_weight_HzCalibration Gemm_99 0.99999 0.00359
558_HzCalibration Conv_56 0.99999 0.00369
Where,
- weight: The weight calibration node name.
- node: The name of the common node corresponding to the weight calibration node, i.e., the output of the weight calibration node is its input.
- cosine-similarity, mse: The quantization sensitivity values of each node.
When verbose=True and node_type='activation', the following results are printed:
===================================node sensitivity===================================
activation node threshold bit cosine-similarity mse
---------------------------------------------------------------------------------------
406_HzCalibration Conv_60 0.91501 8 0.77851 67.82422
388_HzCalibration Conv_48 0.55422 8 0.78501 64.16379
440_HzCalibration Conv_82 2.01577 8 0.8041 61.0322
458_HzCalibration Conv_94 0.51507 8 0.80466 65.14515
379_HzCalibration Conv_42 0.53759 8 0.83837 49.35648
449_HzCalibration Conv_88 2.34071 8 0.84447 50.29965
397_HzCalibration Conv_54 0.81528 8 0.86499 41.99234
423_HzCalibration Conv_71 0.84753 8 0.87104 40.09385
414_HzCalibration Conv_65 0.80155 8 0.87443 40.63319
353_HzCalibration Conv_25 0.67858 8 0.89199 34.34844
345_HzCalibration Conv_20 1.06324 8 0.8984 32.31664
432_HzCalibration Conv_77 2.54515 16 0.89895 32.0417
336_HzCalibration Conv_14 1.01407 8 0.90091 32.30325
328_HzCalibration Conv_9 1.61622 8 0.90163 33.78012
371_HzCalibration Conv_37 0.91038 8 0.91277 27.84864
362_HzCalibration Conv_31 0.65606 8 0.91683 28.65791
403_HzCalibration Conv_58 0.95119 8 0.93365 21.32314
391_HzCalibration Conv_50;Add_55 2.92598 8 0.93984 19.72109
382_HzCalibration Conv_44;Add_49 2.75416 8 0.95122 17.74137
417_HzCalibration Conv_67;Add_72 2.85463 8 0.95139 15.81864
Where,
- activation: The activation calibration node name.
- node: The common node after the activation calibration node in the model structure, i.e., the output of the activation calibration node is its input.
- threshold: The calibration threshold, and the maximum value is taken if there are multiple thresholds.
- bit: The quantization bit.
- cosine-similarity, mse: The quantization sensitivity values of each node.
API return value:
The API returns the value of the quantization sensitivity saved in dictionary format (Key is the node name, Value is the quantization sensitivity information of the node), in the following format:
Out:
{'Conv_3': {'cosine-similarity': '0.999009567957658', 'mse': '0.027825591154396534'},
'MaxPool_2': {'cosine-similarity': '0.9993462241612948', 'mse': '0.017706592209064044'},
'Conv_6': {'cosine-similarity': '0.9998359175828787', 'mse': '0.004541242333988731'},
'MaxPool_5': {'cosine-similarity': '0.9998616805443397', 'mse': '0.0038416787014844325'},
'Conv_0': {'cosine-similarity': '0.9999297948984', 'mse': '0.0019312848587735342'},
'Gemm_19': {'cosine-similarity': '0.9999609772975628', 'mse': '0.0010773885699633795'},
'Conv_8': {'cosine-similarity': '0.9999629625907311', 'mse': '0.0010301886404004807'},
'Gemm_15': {'cosine-similarity': '0.9999847687207736', 'mse': '0.00041888411550854263'},
'MaxPool_12': {'cosine-similarity': '0.9999853235024673', 'mse': '0.0004039733791544747'},
'Conv_10': {'cosine-similarity': '0.999985763659844', 'mse': '0.0004040437432614943'},
'Gemm_17': {'cosine-similarity': '0.9999913985912616', 'mse': '0.0002379088904350423'}} ...}
plot_acc_error
Function: Only one node in the floating-point model will be quantized, and the error of that model and the output of the node in the floating-point model will be calculated sequentially to obtain the cumulative error curve.
Command line format:
hmct-debugger plot-acc-error MODEL_OR_FILE CALIBRATION_DATA --other options
The parameters can be viewed via hmct-debugger plot-acc-error -h/--help.
API parameters:
| Parameter | Abbr for Command Line Paramters | Description | Required/Optional |
save_dir | -s | PURPOSE: The save path.
RANGE: None.
DEFAULT VALUE: None.
DESCRIPTIONS: Optional, specify the path to save the analysis results. | Optional |
calibrated_data | Fixed parameter | PURPOSE: Specify the calibration data.
RANGE: None.
DEFAULT VALUE: None.
DESCRIPTIONS: Required, specify the calibration data to be analyzed. | Required |
model_or_file | Fixed parameter | PURPOSE: Specify the calibration model.
RANGE: None.
DEFAULT VALUE: None.
DESCRIPTIONS: Required, specify the calibration model to be analyzed. | Required |
quantize_node | -q | PURPOSE: Quantize only the specified nodes in the model and view the error accumulation curve.
RANGE: All nodes in the calibration model.
DEFAULT VALUE: None.
DESCRIPTIONS: Optional parameter. Specifies the nodes in the model that need to be quantized, while ensuring that none of the remaining nodes are quantized. It is determined whether the parameter is a nested list to decide whether to quantize a single node or a partial node.
For example: - quantize_node=['Conv_2','Conv_9']: Quantize only Conv_2 and Conv_9, respectively, while ensuring that the remaining nodes are not quantized.
- quantize_node=[['Conv_2'],['Conv_9','Conv_2']]: Only Conv_2 and both Conv_2 and Conv_9 were quantified to test the model cumulative error separately.
- quantize_node contains two special parameters: 'weight' and 'activation'.
- quantize_node = ['weight']: Only quantify weights, not activation.
- quantize_node = ['activation']: Only quantify activation, not weights.
- quantize_node = ['weight','activation']: Weights and activations are quantified separately.
Note: quantize_node and non_quantize_node cannot be None at the same time, one of them must be specified. | Optional |
non_quantize_node | -nq | PURPOSE: Specify the node in the unquantized model to view the error accumulation curve.
RANGE: All nodes in the calibration model.
DEFAULT VALUE: None.
DESCRIPTIONS: Optional parameter. Specifies the nodes in the model that are not quantized, while ensuring that all the remaining nodes are quantized.
This parameter determines whether a single node is unquantized or partially quantized by determining whether it is a nested list.
For example: - non_quantize_node=['Conv_2','Conv_9']: Unquantize the Conv_2 and Conv_9 nodes respectively, while ensuring that all the remaining nodes are quantized.
- non_quantize_node=[['Conv_2'],['Conv_9','Conv_2']]: Only Conv_2 quantization and both Conv_2 and Conv_9 quantization are unquantized to test the model cumulative error separately.
Note: quantize_node and non_quantize_node cannot be None at the same time, one of them must be specified. | Optional |
metric | -m | PURPOSE: The error metric method.
RANGE: 'cosine-similarity', 'mse', 'mae', 'mre', 'sqnr', 'chebyshev'.
DEFAULT VALUE: 'cosine-similarity'.
DESCRIPTIONS: Set the calculation method for calculating the model error. | Optional |
average_mode | -a | PURPOSE: Specify the output mode of the cumulative error curve.
RANGE: True ,False.
DEFAULT VALUE: False.
DESCRIPTIONS: The default is False, if True, then the average of the cumulative error is obtained as the result. | Optional |
# Import the debug module
import hmct.quantizer.debugger as dbg
dbg.plot_acc_error(
save_dir: str,
calibrated_data: str or CalibrationDataSet,
model_or_file: ModelProto or str,
quantize_node: List or str,
non_quantize_node: List or str,
metric: str = 'cosine-similarity',
average_mode: bool = False):
Analysis results display:
1. Specify the node to quantify the cumulative error test:
- Specify single-node quantization
Configuration method: quantize_node=['Conv_2', 'Conv_90'], quantize_node is single list.
API Usage:
# Import the debug module
import hmct.quantizer.debugger as dbg
dbg.plot_acc_error(
save_dir='./',
calibrated_data='./calibration_data/',
model_or_file='./calibrated_model.onnx',
quantize_node=['Conv_2', 'Conv_90'],
metric='cosine-similarity',
average_mode=False)
Command Line Usage:
hmct-debugger plot-acc-error calibrated_model.onnx calibrated_data -q ['Conv_2','Conv_90']
Description: When quantize_node is a single list, for the quantize_node you set, quantize the nodes in the quantize_node separately and keep the other nodes in the model unquantized to get the corresponding model, and then calculate the error between the output of each node in the model and the output of the corresponding node in the floating-point model, and get the corresponding cumulative error curve.
When average_mode = False:

When average_mode = True:

Note
average_mode
average_mode defaults to False. For some models, it is not possible to determine which quantization strategy is more effective by the cumulative error curve.
Therefore, we need to set average_mode to True, which takes the average value of the cumulative error of the first n nodes as the cumulative error of the nth node.
This is calculated as follows, for example:
When average_mode=False, accumulate_error=[1.0, 0.9, 0.9, 0.8].
But when average_mode=True, accumulate_error=[1.0, 0.95, 0.933, 0.9].
- Specify multiple nodes for quantization
Configuration method: quantize_node=[['Conv_2'], ['Conv_2', 'Conv_90']],quantize_node is nested list.
API Usage:
# Import the debug module
import hmct.quantizer.debugger as dbg
dbg.plot_acc_error(
save_dir='./',
calibrated_data='./calibration_data/',
model_or_file='./calibrated_model.onnx',
quantize_node=[['Conv_2'], ['Conv_2', 'Conv_90']],
metric='cosine-similarity',
average_mode=False)
Command Line Usage:
hmct-debugger plot-acc-error calibrated_model.onnx calibration_data -q [['Conv_2'],['Conv_2','Conv_90']]
Description: When quantize_node is a nested list, for the quantize_node you set, quantize the nodes specified for each single list in the quantize_node separately and keep the other nodes in the model unquantized to get the corresponding model,
then calculate the error between the output of each node in the model and the output of the corresponding node in the floating-point model, and get the corresponding cumulative error curve.
- partial_qmodel_0: Only quantize the Conv_2 node, the rest of the nodes are not quantized;
- partial_qmodel_1: Only the Conv_2 and Conv_90 nodes are quantified, and the rest of the nodes are not quantified.
When average_mode = False:

When average_mode = True:

2.Cumulative error test after unquantizing some nodes of the model
- Specify single node not quantified
Configuration method: non_quantize_node=['Conv_2', 'Conv_90'],non_quantize_node is single list.
API Usage:
# Import the debug module
import hmct.quantizer.debugger as dbg
dbg.plot_acc_error(
save_dir='./',
calibrated_data='./calibration_data/',
model_or_file='./calibrated_model.onnx',
non_quantize_node=['Conv_2', 'Conv_90'],
metric='cosine-similarity',
average_mode=True)
Command Line Usage:
hmct-debugger plot-acc-error calibrated_model.onnx calibration_data -nq ['Conv_2','Conv_90'] -a True
Description: When the non_quantize_node is a single list, for the non_quantize_node you set, unquantize each node in the non_quantize_node separately while keeping all other nodes quantized,
and then get the corresponding model, calculate the error between the output of each node in the model and the output of the corresponding node in the floating-point model, and get the corresponding cumulative error curve.
When average_mode = False:

When average_mode = True:

- Specify multiple nodes not to quantize
Configuration method: non_quantize_node=[['Conv_2'], ['Conv_2', 'Conv_90']],non_quantize_node is nested list.
API Usage:
# Import the debug module
import hmct.quantizer.debugger as dbg
dbg.plot_acc_error(
save_dir='./',
calibrated_data='./calibration_data/',
model_or_file='./calibrated_model.onnx',
non_quantize_node=[['Conv_2'], ['Conv_2', 'Conv_90']],
metric='cosine-similarity',
average_mode=False)
Command Line Usage:
hmct-debugger plot-acc-error calibrated_model.onnx calibration_data -nq [['Conv_2'],['Conv_2','Conv_90']]
Description: When non_quantize_node is a nested list, for the non_quantize_node you set, do not quantize each node specified in the non_quantize_node and keep all the other nodes in the model quantized,
and get the corresponding model, then calculate the error between the output of each node in the model and the output of the corresponding node in the floating-point model, and get the corresponding cumulative error curve.
- partial_qmodel_0: No quantization of Conv_2 nodes and quantization of the remaining nodes;
- partial_qmodel_1: No quantization of Conv_2 and Conv_90 nodes, and quantization of the rest of the nodes.
When average_mode = False:

When average_mode = True:

Test skills:
When testing the accuracy of partial quantification, you may compare the accuracy of multiple sets of quantified strategies in order of quantified sensitivity, in which case you can refer to the following usage:
# Import the debug module
import hmct.quantizer.debugger as dbg
# First, use the quantization sensitivity sorting function to obtain the quantization sensitivity sorting of the nodes in the model
node_message = dbg.get_sensitivity_of_nodes(
model_or_file='./calibrated_model.onnx',
metrics='cosine-similarity',
calibrated_data='./calibration_data/',
output_node=None,
node_type='node',
verbose=False,
interested_nodes=None)
# node_message is a dictionary type, and its key value is the node name
nodes = list(node_message.keys())
# Specify the unquantized nodes by nodes, which can be easily used
dbg.plot_acc_error(
save_dir='./',
calibrated_data='./calibration_data/',
model_or_file='./calibrated_model.onnx',
non_quantize_node=[nodes[:1], nodes[:2]],
metric='cosine-similarity',
average_mode=True)
3. Activation weights are quantified separately
Configuration method: quantize_node=['weight','activation'].
API Usage:
import hmct.quantizer.debugger as dbg
dbg.plot_acc_error(
save_dir='./',
calibrated_data='./calibration_data/',
model_or_file='./calibrated_model.onnx',
quantize_node=['weight', 'activation'],
metric='cosine-similarity',
average_mode=False)
Command Line Usage:
hmct-debugger plot-acc-error calibrated_model.onnx calibration_data -q ['weight','activation']
Description: The quantize_node can also be specified directly as 'weight' or 'activation'.
- quantize_node = ['weight']: Quantify weights, not activation.
- quantize_node = ['activation']: Quantify activation, not weights.
- quantize_node = ['weight', 'activation']: Weights and activations are quantified separately.

Note
In general, it is recommended that you pay more attention to the portion of the cumulative error curve near the model output location in the cumulative error curve graph.
When the cumulative error curve obtained from the test after using a certain quantization method has a smaller cumulative error close to the model output position, i.e.,
a higher degree of similarity, then we recommend that you prioritize testing this quantitative method.
plot_distribution
Function:Select the node and obtain the output of that node in the floating point model and the calibration model respectively to get the output data distribution.
In addition, the two outputs are subtracted to obtain the error distribution between the two outputs.
Command line format:
hmct-debugger plot-distribution MODEL_OR_FILE CALIBRATION_DATA --other options
The parameters can be viewed via hmct-debugger plot-distribution -h/--help.
Parameters:
| Parameter | Abbr for Command Line Paramters | Description | Required/Optioanl |
save_dir | -s | PURPOSE: The save path.
RANGE: None.
DEFAULT VALUE: None.
DESCRIPTIONS: Optional, specify the path to save the analysis results. | Optional |
model_or_file | Fixed parameter | PURPOSE: Specify the calibration model.
RANGE: None.
DEFAULT VALUE: None.
DESCRIPTIONS: Required, specify the calibration model to be analyzed. | Required |
calibrated_data | Fixed parameter | PURPOSE: Specify the calibration data.
RANGE: None.
DEFAULT VALUE: None.
DESCRIPTIONS: Required, specify the calibration data needed for the analysis. | Required |
nodes_list | -n | PURPOSE: Specify the nodes to be analyzed.
RANGE: All nodes in the calibration model.
DEFAULT VALUE: None.
DESCRIPTIONS: Required, specify the nodes to be analyzed. If the node type in nodes_list is:
- Weights calibration node: plots the data distribution of the original weights and the weights after calibration.
- Activate calibration nodes: Plot the input data distribution of activated calibration nodes.
- Common node: Plot the output data distribution of this node before and after quantization, and also plot the error distribution between the two.
Note: nodes_list is a list type, a series of nodes can be specified, and all three types of nodes can be specified at the same time. | Required |
# Import the debug module
import hmct.quantizer.debugger as dbg
dbg.plot_distribution(
save_dir: str,
model_or_file: ModelProto or str,
calibrated_data: str or CalibrationDataSet,
nodes_list: List[str] or str)
Analysis results display:
API Usage:
# Import the debug module
import hmct.quantizer.debugger as dbg
dbg.plot_distribution(
save_dir='./',
model_or_file='./calibrated_model.onnx',
calibrated_data='./calibration_data',
nodes_list=['317_HzCalibration', # Activation Node
'471_HzCalibration', # Weight Node
'Conv_2']) # Common Node
Command Line Usage:
hmct-debugger plot-distribution calibrated_model.onnx calibration_data -n ['317_HzCalibration','471_HzCalibration','Conv_2']
When node_type = 'node_output':

When node_type = 'weight':

When node_type = 'activation':

Note
In the above three pictures, the blue triangle indicates that the maximum value of the absolute data. The red dashed line indicates that the maximum calibration threshold.
get_channelwise_data_distribution
Function: Draw the box line plot of the data distribution between the input data channels of the specified calibration node.
Command line format:
hmct-debugger get-channelwise-data-distribution MODEL_OR_FILE CALIBRATION_DATA --other options
The parameters can be viewed via hmct-debugger get-channelwise-data-distribution -h/--help.
Parameters:
| Parameter | Abbr for Command Line Paramters | Description | Required/Optioanl |
save_dir | -s | PURPOSE: The save path.
RANGE: None.
DEFAULT VALUE: None.
DESCRIPTIONS: Optional, specify the path to save the analysis results. | Optional |
model_or_file | Fixed parameter | PURPOSE: Specify the calibration model.
RANGE: None.
DEFAULT VALUE: None.
DESCRIPTIONS: Required, specify the calibration model to be analyzed. | Required |
calibrated_data | Fixed parameter | PURPOSE: Specify the calibration data.
RANGE: None.
DEFAULT VALUE: None.
DESCRIPTIONS: Required, specify the calibration data needed for the analysis. | Required |
nodes_list | -n | PURPOSE: Specify the calibration node.
RANGE: All weight calibration nodes and activation calibration nodes in the calibration model.
DEFAULT VALUE: None.
DESCRIPTIONS: Required, specify the calibration node. | Required |
axis | -a | PURPOSE: Specify the dimension where the channel is located.
RANGE: Less than the dimension of node input data.
DEFAULT VALUE: None.
DESCRIPTIONS: The position of the channel information in the shape. The default parameter is None,
at this time, for the activation calibration node, the second dimension of the node input data is considered to represent the channel information by default,
i.e. axis=1; for the weight calibration node, the axis parameter in the node's attributes will be read as the channel information. | Optional |
# Import the debug module
import hmct.quantizer.debugger as dbg
dbg.get_channelwise_data_distribution(
save_dir: str,
model_or_file: ModelProto or str,
calibrated_data: str or CalibrationDataSet,
nodes_list: List[str],
axis: int = None)
Analysis results display:
Description: For your set calibration node list(node_list), get the dimension where the channel is located from the parameter axis, and get the data distribution among the node input data channels. Where axis is None by default, if the node is a weight calibration node, then the dimension where the channel is located is 0 by default; if the node is an activation calibration node, then the dimension where the channel is located is 1 by default.
Weight calibration node:

Activation calibration node:

The output is shown as follows:

In the figure:
- The horizontal coordinate indicates the number of channels of input data of the node, and there are 96 channels of input data in the figure example.
- The vertical coordinate indicates the data distribution range of each channel, where the red solid line indicates the median of the data in that channel and the blue dashed line indicates the mean.
The upper and lower limits of each box indicate the upper quartile and the lower quartile, respectively, and the discrete points outside the upper and lower limits indicate the outliers,
and the maximum of the absolute value of these outliers is observed to determine whether the current node input data is experiencing large fluctuations.
sensitivity_analysis
Function: For quantization-sensitive nodes, the model accuracy after quantizing these nodes individually as well as partially is analyzed and tested separately.
Command line usage:
hmct-debugger sensitivity-analysis MODEL_OR_FILE CALIBRATION_DATA --other options
The parameters can be viewed via hmct-debugger sensitivity-analysis -h/--help.
Parameters:
| Parameter | Abbr for Command Line Paramters | Description | Required/Optioanl |
model_or_file | Fixed parameter | PURPOSE: Specify the calibration model.
RANGE: None.
DEFAULT VALUE: None.
DESCRIPTIONS: Required, specify the calibration model to be analyzed. | Required |
calibrated_data | Fixed parameter | PURPOSE: Specify the calibration data.
RANGE: None.
DEFAULT VALUE: None.
DESCRIPTIONS: Required, specify the calibration data needed for the analysis. | Required |
pick_threshold | -p | PURPOSE: Setting the sensitivity threshold for selected nodes.
RANGE: None.
DEFAULT VALUE: 0.999.
DESCRIPTIONS: Optional parameter. This function calculates the quantitative sensitivity of common nodes and selects nodes with sensitivity less than pick_threshold as sensitive nodes for analysis and testing.
Note: When sensitive_nodes is set, the sensitive_nodes will be tested directly, without calculating node sensitivity and selecting sensitive nodes according to pick_threshold. | Optional |
data_num | -d | PURPOSE: Amount of data needed to calculate quantitative sensitivity.
RANGE: Greater than 0, less than or equal to the total number of data in calibration_data.
DEFAULT VALUE: 1.
DESCRIPTIONS: Set the amount of data needed to calculate the node quantization sensitivity. | Optional |
sensitive_nodes | -sn | PURPOSE: Specify the sensitive nodes to be analyzed.
RANGE: All nodes in the calibration model.
DEFAULT VALUE: None.
DESCRIPTIONS: Optional, specify the sensitive nodes to be analyzed.
Note: When this parameter is set, the nodes in this parameter are tested directly without calculating the node sensitivity and selecting sensitive nodes based on pick_threshold. | Optional |
qtype | -q | PURPOSE: the target qtype for sensitive nodes.
RANGE: float32, int16, int8.
DEFAULT VALUE: float32.
DESCRIPTIONS: Optional, specify the target qtype for sensitive nodes.
| Optional |
save_dir | -sd | PURPOSE: Save Path.
RANGE: None.
DEFAULT VALUE: None.
DESCRIPTIONS: Optional, specifies the path where the analysis results are saved. | Optional |
API Usage:
import hmct.quantizer.debugger as dbg
dbg.sensitivity_analysis(model_or_file='calibrated_model.onnx',
calibrated_data='calibration_data',
pick_threshold=0.9999,
data_num=1,
qtype="float32",
sensitive_nodes=[])
Command Line Usage:
hmct-debugger sensitivity-analysis calibrated_model.onnx calibration_data -q float32
Analysis results display:
==============Model output cosine-similarity analysis: float32===============
Index Node op_type original_qtype original improved_qtype improved
-----------------------------------------------------------------------------
1 Conv_2 Conv int8 0.97535 float32 0.98666
2 Conv_90 Conv int8 0.98666 float32 0.98973
3 Conv_77 Conv int8 0.98973 float32 0.99062
4 Conv_4 Conv int8 0.99062 float32 0.99331
5 Conv_7 Conv int8 0.99331 float32 0.99096
6 Conv_92 Conv int8 0.99096 float32 0.99096
7 Conv_0 Conv int8 0.99096 float32 0.99511
8 Conv_86 Conv int8 0.99511 float32 0.99597
9 Conv_78 Conv int8 0.99597 float32 0.99592
10 Add_83 Add int8 0.99592 float32 0.99592
11 Conv_84 Conv int8 0.99592 float32 0.99618
12 Conv_9 Conv int8 0.99618 float32 0.99680
13 Add_89 Add int8 0.99680 float32 0.99680
14 Conv_88 Conv int8 0.99680 float32 0.99744
15 Conv_94 Conv int8 0.99744 float32 0.99781
16 Conv_80 Conv int8 0.99781 float32 0.99823
17 Conv_82 Conv int8 0.99823 float32 0.99865
18 Conv_5 Conv int8 0.99865 float32 0.99804
19 Conv_14 Conv int8 0.99804 float32 0.99880
20 Conv_12 Conv int8 0.99880 float32 0.99890
21 Conv_60 Conv int8 0.99890 float32 0.99878
22 Conv_23 Conv int8 0.99878 float32 0.99826
23 Conv_20 Conv int8 0.99826 float32 0.99892
24 Conv_37 Conv int8 0.99892 float32 0.99866
25 Conv_75 Conv int8 0.99866 float32 0.99881
其中:
-
Index: Index of sensitive node.
-
Node: Name of sensitive node.
-
op_type: Operator type of sensitive node.
-
original_qtype, original: The original quantization type of the node, and the output similarity between the float model and the model where all previous (excluding the current) sensitive nodes have their quantization types set to the target qtype.
-
improved_qtype, improved: The qtype assigned to the node, and the output similarity between the float model and the model where this node and all preceding nodes have their quantization types set to the target qtype.

In the figure:
-
Blue dashed line: similarity between the float model's output and its own output.
-
Red solid line: similarity between the float model's output and the output of the model where the current node and all preceding nodes are set to the target qtype. For example, in the figure above, setting the top three most sensitive nodes — 'Conv_2', 'Conv_90', and 'Conv_77' — to float32 can restore the model's output similarity to around 0.99.
Note
The point at x = 0 in the figure represents the output similarity of the calibrated model.
runall
Function: Run all the functions in the original debug tool with one click.
Command line usage:
hmct-debugger runall MODEL_OR_FILE CALIBRATION_DATA --other options
The parameters can be viewed via hmct-debugger runall -h/--help.
Parameters:
| Parameter | Abbr for Command Line Paramters | Description | Required/Optioanl |
model_or_file | Fix parameter | PURPOSE: Specify the calibration model.
RANGE: None.
DEFAULT VALUE: None.
DESCRIPTIONS: Required, specify the calibration model to be analyzed. | Required |
calibrated_data | Fix parameter | PURPOSE: Specify the calibration data.
RANGE: None.
DEFAULT VALUE: None.
DESCRIPTIONS: Required, specify the calibration data needed for the analysis. | Required |
save_dir | -s | PURPOSE: The save path.
RANGE: None.
DEFAULT VALUE: None.
DESCRIPTIONS: Specify the path to save the analysis results. | Optional |
ns_metrics | -nm | PURPOSE: The measure of node quantification sensitivity.
RANGE: 'cosine-similarity', 'mse', 'mae', 'mre', 'sqnr', 'chebyshev'.
DEFAULT VALUE: 'cosine-similarity'.
DESCRIPTIONS: Specify how the node quantization sensitivity is calculated, and this parameter can be a List,
i.e., calculating the quantized sensitivities in a variety of ways. However, the output is sorted by the calculation of the first position in the list only,
and the higher the ranking indicates that the error introduced by quantifying that node is greater. | Optional |
output_node | -o | PURPOSE: Specify the output node.
RANGE:General nodes with corresponding calibration nodes in the calibration model.
DEFAULT VALUE: None.
DESCRIPTIONS: This parameter allows you to specify intermediate nodes as output and calculate the node quantization sensitivity.
If the default parameter None is kept, the accuracy debug tool will obtain the final output of the model and calculate the quantization sensitivity of the nodes on this basis. | Optional |
node_type | -nt | PURPOSE: The node type.
RANGE: 'node', 'weight'.
DEFAULT VALUE: 'node'.
DESCRIPTIONS: The types of nodes that need to calculate the quantization sensitivity, including: node (general node),
weight (weight calibration node), activation (activation calibration node). | Optional |
data_num | -dn | PURPOSE: The amount of data needed to calculate the quantized sensitivities.
RANGE: Greater than 0, less than or equal to the total number of data in calibration_data.
DEFAULT VALUE: None.
DESCRIPTIONS: Set the amount of data needed to calculate the node quantization sensitivity.
The default is None, in which case the tool will default to using all the data in calibration_data for the calculation.
The minimum setting is 1 and the maximum is the amount of data in calibration_data. | Optional |
verbose | -v | PURPOSE: Select whether to print the information to the terminal.
RANGE: True, False.
DEFAULT VALUE: False.
DESCRIPTIONS: If set to True, the quantization sensitivity information will be printed to the terminal.
If the metrics contain multiple metrics, they will be sorted by first. | Optional |
interested_nodes | -i | PURPOSE: Set the node of interest.
RANGE: All nodes in the calibration model.
DEFAULT VALUE: None.
DESCRIPTIONS: If specified, only the quantization sensitivity of the node will be obtained, and the rest of the nodes will not be obtained.
Also, if this parameter is specified, the node type specified by node_type will be ignored.
That is, this parameter has a higher priority than node_type.
If the default parameter None is kept, the quantization sensitivity of all quantizable nodes in the model is calculated. | Optional |
dis_nodes_list | -dnl | PURPOSE: Specify the nodes to be analyzed.
RANGE: All nodes in the calibration model.
DEFAULT VALUE: None.
DESCRIPTIONS: Specify the nodes to be analyzed. If the node type in nodes_list is:
- Weights calibration node: plots the data distribution of the original weights and the weights after calibration.
- Activate calibration nodes: Plot the input data distribution of activated calibration nodes.
- Common node: Plot the output data distribution of this node before and after quantization, and also plot the error distribution between the two.
Note: nodes_list is a list type, a series of nodes can be specified, and all three types of nodes can be specified at the same time. | Optional |
cw_nodes_list | -cn | PURPOSE: Specify the calibration node.
RANGE: All weight calibration nodes and activation calibration nodes in the calibration model.
DEFAULT VALUE: None.
DESCRIPTIONS: Specify the calibration node. | Optional |
axis | -a | PURPOSE: Specify the dimension where the channel is located.
RANGE: Less than the dimension of node input data.
DEFAULT VALUE: None.
DESCRIPTIONS: The position of the channel information in the shape. The default parameter is None ,
at this time, for the activation calibration node, the second dimension of the node input data is considered to represent the channel information by default, i.e. axis=1;
for the weight calibration node, the axis parameter in the node's attributes will be read as the channel information. | optional |
quantize_node | -qn | PURPOSE: Quantize only the specified nodes in the model and view the error accumulation curve.
RANGE: All nodes in the calibration model.
DEFAULT VALUE: None.
DESCRIPTIONS: Optional parameter. Specifies the nodes in the model that need to be quantized, while ensuring that none of the remaining nodes are quantized.
It is determined whether the parameter is a nested list to decide whether to quantize a single node or a partial node.
For example: - quantize_node=['Conv_2', 'Conv_9']: Quantize only Conv_2 and Conv_9, respectively, while ensuring that the remaining nodes are not quantized.
- quantize_node=[['Conv_2'], ['Conv_9', 'Conv_2']]: Only Conv_2 and both Conv_2 and Conv_9 were quantified to test the model cumulative error separately.
- quantize_node contains two special parameters: 'weight' and 'activation'.
- quantize_node = ['weight']: Only quantify weights, not activation.
- quantize_node = ['activation']: Only quantify activation, not weights.
- quantize_node = ['weight', 'activation']: Weights and activations are quantified separately.
Note: quantize_node and non_quantize_node cannot be None at the same time, one of them must be specified. | Optional |
non_quantize_node | -nqn | PURPOSE: Specify the node in the unquantized model to view the error accumulation curve.
RANGE: All nodes in the calibration model.
DEFAULT VALUE: None.
DESCRIPTIONS: Optional parameter. Specifies the nodes in the model that are not quantized, while ensuring that all the remaining nodes are quantized.
This parameter determines whether a single node is unquantized or partially quantized by determining whether it is a nested list.
For example:
- non_quantize_node=['Conv_2', 'Conv_9']: Unquantize the Conv_2 and Conv_9 nodes respectively, while ensuring that all the remaining nodes are quantized
- non_quantize_node=[['Conv_2'], ['Conv_9', 'Conv_2']]: Only Conv_2 quantization and both Conv_2 and Conv_9 quantization are unquantized to test the model cumulative error separately.
Note: quantize_node and non_quantize_node cannot be None at the same time, one of them must be specified. | Optional |
ae_metric | -am | PURPOSE: The error metric method.
RANGE: 'cosine-similarity', 'mse', 'mae', 'mre', 'sqnr', 'chebyshev'.
DEFAULT VALUE: 'cosine-similarity'.
DESCRIPTIONS: Set the calculation method for calculating the model error. | Optional |
average_mode | -avm | PURPOSE: Specify the output mode of the cumulative error curve.
RANGE: True, False.
DEFAULT VALUE: False.
DESCRIPTIONS: The default is False, if True, then the average of the cumulative error is obtained as the result. | Optional |
pick_threshold | -pt | PURPOSE: Setting the sensitivity threshold for selected nodes.
RANGE: None.
DEFAULT VALUE: 0.999.
DESCRIPTIONS: Optional parameter. This function calculates the quantitative sensitivity of common nodes and selects nodes with sensitivity less than pick_threshold as sensitive nodes for analysis and testing.
Note: When sensitive_nodes is set, the sensitive_nodes will be tested directly, without calculating node sensitivity and selecting sensitive nodes according to pick_threshold. | Optional |
sensitive_nodes | -sn | PURPOSE: Specify the sensitive nodes to be analyzed.
RANGE: All nodes in the calibration model.
DEFAULT VALUE: None.
DESCRIPTIONS: Optional, specify the sensitive nodes to be analyzed.
Note: When this parameter is set, the nodes in this parameter are tested directly without calculating the node sensitivity and selecting sensitive nodes based on pick_threshold. | Optional |
API Usage:
# 导入debug模块
import hmct.quantizer.debugger as dbg
dbg.runall(model_or_file='calibrated_model.onnx',
calibrated_data='calibration_data')
Command Line Usage:
hmct-debugger runall calibrated_model.onnx calibration_data
runall Process:

When all parameters are left as default, the tool performs the following functions in sequence:
- STEP1 and STEP2: Obtain the quantization sensitivity of the weight calibration node and activation calibration node, respectively.
- STEP3: Based on the results of STEP1 and STEP2, take the TOP5 of the weight calibration nodes and the TOP5 of the activation calibration nodes to plot their data distribution, respectively.
- STEP4: For the nodes obtained in STEP3, draw box-and-line plots of their inter-channel data distribution, respectively.
- STEP5: Plot the cumulative error curves for quantizing only the weights and only the activations, respectively.
- STEP6: Partial quantization and single-node quantization accuracy analysis for sensitive nodes.
Since the example in the figure does not specify sensitive_nodes, the debug tool needs to calculate the quantization sensitivity of common nodes by itself and select nodes with sensitivity less than the specified pick_threshold for testing and analysis.
When node_type='node' is specified, the tool will get the top5 nodes and find the calibration nodes corresponding to each node separately, and get the data distribution and box line diagram of the calibration nodes.